原神3.0版本全新圣遗物有哪些?原神3.0新圣遗物效果一览
作者:佚名 来源:88软件园 时间:2022-08-03
原神3.0版本全新圣遗物有哪些?原神3.0新圣遗物效果怎么样?原神3.0版本要出草元素的角色了,肯定会有配套的圣遗物,下面小编分享的为大家带来了新圣遗物效果一览文章 ,一起来看看吧。

原神3.0全新圣遗物效果一览
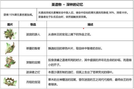
深林的记忆
2件套:获得15%草元素伤害加成。
4件套:元素战技或元素爆发命中敌人后,使命中目标的草元素抗性降低30%,持续8秒。装备者处于队伍后台时,依然能触发该效果。

饰金之梦
2件套:元素精通提高80点。
4件套:触发元素反应后的8秒内,会根据队伍内其他角色的元素类型,使装备者获得强化:队伍中每存在1个和装备者同类元素的角色,攻击力提升14%;每存在1个和装备者不同元素类型的角色,元素精通提升50点。上述每类效果至多计算3个角色。该效果每8秒至多触发一次。装备者处于队伍后台时,依然能触发该效果。

以上就是小编为大家带来的原神3.0全新圣遗物效果一览,希望能够给大家带来帮助。
相关阅读
更多资讯
-
远征将士兑换码怎么获取?远征将士兑换码一览 -
《王者荣耀》新英雄人鱼公主是谁?新英雄人鱼公主爆料 -
卡卡保皇礼包码2023有哪些?卡卡保皇礼包码2023一览 -
贪吃蛇无尽大作战兑换码怎么获得?贪吃蛇无尽大作战兑换码一览 -
次神光之觉醒兑换码怎么兑换 次神光之觉醒兑换码合集 -
微信道天录礼包兑换码有哪些?微信道天录礼包兑换码大全 -
商道高手礼包码是什么?商道高手礼包码分享 -
黑色沙漠手游口令码是多少-黑色沙漠手游口令码大全 -
阴阳师2023兑换码怎么获取 阴阳师2023兑换码合集 -
远征三国礼包码有哪些?远征三国礼包码一览 -
原神3.3版本永久兑换码是啥 原神3.3版本永久兑换码合集 -
海蛇传奇欢乐版礼包码怎么获得?海蛇传奇欢乐版礼包码大全


